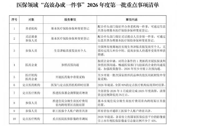
国家医保局2月10日发布医保领域“高效办成一件事”2026年度第一批重点事项清单,其中明确,所有省份开通职工医保个人账户跨省共济。

根据此前印发的关于做好职工基本医疗保险个人账户跨省共济工作的通知,跨省共济的适用对象范围为职工基本医疗保险参保人的近亲属,共济资金可用于支付被共济人就医购药的个人负担费用、居民医保及长期护理保险个人缴费。截至2026年1月初,337个统筹地区已开通医保钱包并实现跨省共济。
此外,清单明确,2026年底前,全国80%的定点医疗机构实现即时结算;至少开展一批次国家组织药品和高值医用耗材集中带量采购;基本实现住院分娩生育医疗费用省内跨统筹区直接结算。
清单还包括生育津贴直接发放至个人、重点医院医保影像跨省调阅等服务事项。